第一临床医学院外网
 首页  学院概况  教学科研  党建工作  学生工作  规章制度  下载中心  审核评估  临床技能培训中心  附属医院  联系方式 
审核评估
 评估工作动态 
 学校评估网 
通知公告 更多

 
 
当前位置: 首页>>审核评估>>评估工作动态>>正文
必读!新一轮本科教育教学审核评估知识(二)
2023-06-21 17:51  

01

高校如何为新一轮审核评估

做准备?

首先不是技术层面的准备,而是战略层面的准备。对于高校来说,第一件要面对的事就是选择自己的归类。如何选择归类,必须是学校党政班子集体决定的结果,因为这涉及学校未来的发展和全面工作,非常关键。

新一轮审核评估不是对照各个类型的高校分别设计出了“两类四种”评估方案,而是从适应高等教育多样化发展的需求出发,为所有类型的高校设置了一套大方案,大方案里包含了“两类四种”评估方案。

四种方案的指标里,排在第一位是“统一必选”,主要体现国家的办学意志,是每所学校必须要达到的;第二位是“类型必选”,这是选择某一类型的学校必须达到的;第三位是“特色可选”,表示即使身处同一类型还应各有特色;第四位是“首评限选”,强调的是对新建本科院校基础建设的基本要求。这意味着方案不是一成不变的,而是动态的、开放的。开放、动态的方案,赋予学校充分的选择权。学校可以在这个周期选择作为这一种类型来接受评估,到了下一个周期,还可以选择另一种类型。当然,一旦选择了某种类型,就要按照相应的指标体系接受考核。“两类四种”的基本设计思想,简单说就是设置了4个分类归属,由学校来自主选择哪一个分类归属更适合自己。

02

我校选择参加哪一类的审核评估?

审核评估一旦选择自己的分类归属,

就会被永久的“贴标签”吗?

我校选择的是第二类第二种“已参加过上轮审核评估,重点以应用型人才培养为主要方向的普通本科高校”,这也是与学校的办学定位、办学方向和当前发展阶段相匹配的分类。

在本轮审核评估中,教育部门最关注的是在“十四五”规划这5年里,学校的办学定位和方向是否明确的,而且一旦确定了分类归属,学校的精力和资源分配都要往这样的办学定位上倾斜。每所学校都身处各自不同的发展阶段。比如,有的学校现在偏应用型,不排除5年、10之后,随着各方面积淀的加深,可能会慢慢转向学术型。评估仅以5年为期限,实际上也是为高校今后的发展留下了开放性的空间。

03

如果某所高校一定要

选择自己不擅长的分类,

这种情况是否允许?

如果学校选择与当前发展阶段匹配度不高的类型,选择后要由学校主管部门把关认定,专家组评估时也要首先研判学校的办学定位与所选归类是否适合。同时,对于做此选择的学校,要特别注意的是,当选择了不合适的归类,审核评估出来的问题清单会非常长,其中反映的问题会触及核心,需要整改的力度也相应地会非常大。而选择了合适的归类,则不易面临这么被动的局面。一旦确定好了选择哪一类,学校要优先考虑如何达到这一分类中最基本的标准,然后才是思考如何张扬个性、体现办学特色。

04

第二类审核评估的

重点是什么?

针对高校的办学定位和办学历史不同,第二类审核评估重点考察高校办学定位和本科地位、培养过程、资源条件与利用、教师队伍、学生发展、质量保障和教学成效。强化学校办学方向,引导学校加强党的领导,落实立德树人根本任务,突出人才培养的中心地位;注重本科教育的时代要求,引导学校以学生发展为中心,深入教育教学改革,构建本科人才培养体系;强化质量保障体系建设,引导学校建立质量持续改进机制,形成自省、自律、自查、自纠的质量文化环境。

05

第二类审核评估指标体系

框架是什么?

第二类审核评估指标体系包括定性指标和定量指标。定性指标旨在对影响高校本科教育教学工作的非量化核心要素进行审核。指标体系包括7个一级指标、27个二级指标和74个审核重点,设置统一必选项、类型必选项、特色任选项、首评限选项,形成三种不同的模块组合方案。学校可以根据本校办学定位和实际需求,自主选择其中一种方案;定量指标旨在对影响高校本科教育教学质量的关键数据进行审核,主要参考国家基本办学条件监测指标、教育部关于本科人才培养的相关评价指标设计,集中体现了新时代国家对各类学校本科人才培养的新要求。定量审核指标共54个,其中32个必选项和22个可选项。必选指标学校必须全部选择;可选指标学校可根据自身发展需要和实际情况自主选择至少8项。

06

新一轮审核评估指标体系内涵中,

如何理解“专业设置、专业建设

国家需要、区域经济社会发展及

业发展对应用型人才需求的契合

情况”?

不同于“以学术型人才培养为主要方向”的普通本科高校,“重点以应用型人才培养为主要方向”的应用型本科高校,地方性与应用型是其办学定位和特征。所谓地方性,就是要求其主要职能在服务国家需要的同时,要主动面向和服务区域经济社会发展;所谓应用型,就是强调人才培养必须具有鲜明的产业需求导向。这就要求应用型本科高校的专业设置、专业建设必须与国家需要、区域经济社会发展及产业发展对应用型人才需求相契合,实现人才供需两侧相适应、相匹配。实现这种契合与匹配,则要求需要高校深化专业供给侧结构性改革。对于应用型高校而言,要建立自主性、灵活性与规范性、稳定性相统一的专业设置管理体系、专业设置标准和专业动态调整机制,要围绕产业链和创新链设置专业、建设专业、调整专业。

专业是人才培养的基本单元,做好专业设置能够保证为区域经济社会发展与产业发展提供所需要的各类岗位人才,特别是主要产业所需求的各类专业人才;加强专业建设可保证高校所培养的各类专业人才能够满足社会、行业企业工作岗位的规格要求与需求。因此,这种契合主要体现在:学校培养的人才总量能否有效补充区域经济社会人才需求缺口,培养的人才类型能否有效覆盖区域经济社会发展与产业发展的需求广度和结构,培养的专业人才能否较好地满足工作岗位要求。另一方面,学校所培养的专业人才能够与区域经济社会发展与产业发展所需求的人才类型、专业方向相匹配。

07

参评学校如何开展自评工作?

参评高校要成立由主要负责人任组长的审核评估工作领导小组,落实主体责任,按要求参加评估培训,对照评估重点内容和指标体系,结合实际和上一轮评估整改情况,制定工作方案,全面深入开展自评工作,形成《自评报告》并公示。

08

《申请报告》有哪些注意事项?

如何有效阐述“申请理由”内容?

以下几点需要关注:

一是申请要先确定评估类型,并说明理由。

(1)申请第一类审核评估,其主要理由应围绕以下几个方面来写:学校章程和“十四五”中确定的办学定位和发展目标是否明确是办世界一流大学、服务国家重大战略需求,学校人才培养目标是什么,是否是培养一流拔尖人才,现有的师资队伍与育人平台和质量保障体系建设是否已使学校具备了世界一流大学所应具备的质量保障能力。

(2)申请第二类评估,要说明采用哪一种方案评估以及方案适配的理由。采用哪一种方案评估主要取决于学校章程和“十四五”规划中确定的人才培养主要目标,是学术型为主还是应用型为主,以及学校的师资队伍与育人平台是否具有与之相配的保障条件。

(3)地方高校要申请参加第一类评估需由省级教学行政部门向教育部推荐。

二是有异地办学的校区或者同城多个校区的都要逐一填写,实际评估时将一并纳入。

三是申请报告中还要说明上一轮评估整改情况。包括评估的类型(审核评估/合格评估)、接受评估时间、概括性地说明学校自评、评估报告以及专家反馈的主要问题。学校整改工作开展情况、主要措施、评估整改与持续改进的实质性效果。原则上没有完成上轮评估整改任务的不能申请,需要先进行整改。

四是已通过认证(在有效期内)的专业可以申请免评,参评高校需列出申请免评专业,不列出则表明这些已通过认证的专业主动接受评估。

09

“1+3+3”报告具体是指什么报告?

何时可以提供给参评高校?

“1+3+3”报告的是参评高校形成《自评报告》,评估中心提供《本科教学状态数据分析报告》《在校生学习体验调查报告》《教师教学体验调查报告》3份过程性报告,并联合全国高等学校学生信息咨询与就业指导中心(新更名为教育部学生服务与素质发展中心,以下简称学生发展中心)提供《本科生就业数据分析报告》《本科毕业生跟踪调查报告》《用人单位跟踪调查报告》3份结果性报告。

《自评报告》是参评高校在评建工作的基础上,紧紧围绕审核评估指标,阐述本科人才培养目标定位、改革建设和人才培养成效而形成的反映评建结果的写实性报告。

《本科教学状态数据分析报告》是教育部评估中心以国家数据平台每年采集的本科教育教学数据为基础编制形成的报告,呈现参评高校最近三年的状态数据,同时提供多种常模,供参评高校自主选择、个性定制常模作对比分析,旨在帮助参评高校精准对标,科学决策,帮助评估专家从数据变化中查找参评高校工作中的亮点以及存在的问题和不足。

《在校生学习体验调查报告》《教师教学体验调查报告》是面向参评高校以问卷调查的方式梳理形成的数据报告,聚焦影响本科教育教学和质量保障的过程性关键要素,从一线师生的视角检视参评高校本科教育教学和人才培养情况,形成与《自评报告》的印证比照,为专家评估提供佐证参考,为高校持续改进指引方向。一般在评估前经参评高校协助组织问卷调查,评估中心形成报告。

《本科生就业数据分析报告》由学生发展中心从“全国高校毕业生就业管理系统”中提取评估前近3年数据进行分析,量化反应学校本科生就业整体情况,对高校就业工作进行常态监测。《毕业生跟踪调查报告》《用人单位跟踪调查报告》分别从毕业生、用人单位角度量化反应参评高校当年本科毕业生就业问卷调查情况,是人才培养目标达成度的外部评价结果。

“3+3”报告在参评高校评估前由评估中心通过评估系统上传,供参评高校和专家查阅。

10

《自评报告》如何撰写?

《自评报告》是参评学校在全面自评的基础上,聚焦审核范围,对学校整体办学情况进行全面梳理所形成的写实性报告,是学校自评结果的纪实性描述,是学校自我评估结论的集中体现,是审核评估的重要依据。学校要严格按照《普通高等学校本科教育教学审核评估范围》的要求,围绕审核评估指标体系,分别阐述学校是“怎么说的”、“怎么做的”(工作举措)、“做得怎么样”(取得的效果)、“做得不好的如何改进”、“改进效果如何”等等。

第一类审核评估的高校要重点回答本科教育教学质量保障能力、教育教学水平,以及学校综合教育教学改革与发展的思路、举措、经验和取得的成效;第二类审核评估的高校要重点回答学校办学方向和本科地位、培养过程、教学资源与利用、教师队伍、学生发展、质量保障和教学成效等方面的思路、举措、经验和取得的成效,以及学校人才培养目标的达成度、社会需求的适应度、师资和条件的保障度、质量保障运行的有效度、学生和用人单位的满意度。同时,两类审核评估高校都要分析存在的问题及产生问题的原因,提出整改建设的措施。在自评报告的形成过程中,应广泛征求各方面的意见,以使自评报告被广泛认可。

11

《自评报告》撰写要求是什么?

《自评报告》的撰写一定要建立在学校所开展的全面的自评工作的基础之上,报告内容应通过院系、相关职能部门和直附属单位自评提供的详实数据、事实等来表述,与学校所填报的教学基本状态数据相一致。《自评报告》要紧紧围绕立德树人根本任务,聚焦审核重点,避免包含与审核重点无关的内容。

第一类审核评估的《自评报告》中对学校教育教学质量保障能力、教育教学水平及综合改革举措和成效的描述要准确客观,对存在问题与原因的分析要深入透彻,提出的改进措施要具体可行;第二类审核评估的《自评报告》中对本科教育教学工作情况,在办学方向、培养过程、教学资源、教师队伍、学生发展、质量保障等方面举措和成效的描述要准确客观,对存在问题与原因的分析要深入透彻,提出的改进措施要具体可行。

《自评报告》文字描述应简练准确,图表应清晰详实。可参考自评报告撰写模板,字数不超过规定要求(第一类审核评估控制在2万字;第二类审核评估中研究型、应用型高校控制在3-4万字、首评学校控制在4万字),其中,存在的问题、原因分析以及改进措施不少于自评结果部分的三分之一。

12

如何进行常模选取?

新一轮审核评估强化评估分类指导,引导高校各安其位、内涵发展、特色发展。除了根据学校自身办学定位和人才培养目标及发展阶段,按类型选定不同的审核范围外,同类型学校还通过常模比较长短,即定量指标可作同类常模和他类常模比较。同类常模比较是指参评学校选取同类型高校数据平均值作比较,他类常模比较是指参评学校根据自身实际和发展需求,自主选取、量身定制不同类型(可以为多个类型)高校数据平均值作比较。常模的选择重点在找差距,要有助于通过指标数字比较帮助学校了解自身与同类高校、标杆学校的差距以及存在的问题,不断促进投入与发展,而不是为了证明自己的好。

13

常模指标在哪里查询?

常模如何选择,

应该注意哪些问题?

常模数据对比情况分析报告

在评估前什么时候可以拿到?

新一轮审核评估提供必选、可选和自定义3类常模,参评高校根据自身实际和发展需求,自主选取、量身定制不同类型(可以为多个类型)高校数据平均值作比较。所选常模数值和对比结果在学校教学状态数据报告中体现,在参评高校评估前由教育部教育教学评估中心在评估管理系统上传,供参评高校和专家查阅。

常模类型包括世界一流大学常模(供第一类参评高校选择)、“双一流”建设高校常模、拥有一级学科博士点高校常模、全国常模、31个省(区、市)常模、12类高校常模(理工类、综合类、语言类、医药类、财经类、体育类、艺术类、师范类、民族类、农业类、军事类和政法类)、自定义常模等。

第一类评估的必选常模是“双一流”建设高校常模,其余为可选;第二类第一种评估的必选常模是拥有一级学科博士点高校常模,其余为可选;第二类第二种的必选项为本省(区、市)常模,其余为可选项;第二类第三种的必选项为全国同类高校常模,其余为可选项。除必选常模外,参评高校可根据需要自主选择至少一种或多种类型常模。自定义常模是参评高校根据自身需求量身定制的个性常模,至少由5所高校组成,最多可以定制3个。常模选择的重点在于找准位置和差距,要有助于通过指标数据比较帮助参评高校了解自身与同类学校、标杆学校的差距以及存在的问题。

14

如何选报定量审核数据?

审核评估预置了反映高校本科教育教学改革与创新发展的关键数据作为定量审核的指标,进行定量审核。第一类定量指标35个,第二类定量指标54个。

本轮审核评估坚持“以自己的尺子量自己”的评估原则,因此,学校可结合办学实际和优势特色,从高等教育质量监测国家数据平台提供的高校教学基本状态常态监测数据自主选报定量审核指标。

15

如何填报教学基本状态数据?

教学基本状态数据是对学校教育教学运行、办学条件、教学效果等情况的量化反映,是学校自评自建、自评报告撰写、线上审核评估的主要依据,是入校评估重点考察与深度查证的重要基础。学校需对学校整体情况进行全面梳理和深入摸底,综合分析教育教学基本状况,总结教育教学改革与发展经验,梳理教学工作的不足与问题。在数据的采集与填报过程中,学校应统筹调度,实现部门间的通力协作,做好信息管理机构与个人的专门培训,强化质量意识、责任意识,准确采集、认真核实各项数据,保证数据的真实性、完整性、可靠性和一致性,保证数据真实反映学校实际教学状况。学校应在规定的时间内及时上传各项评估材料,并根据专家线上评估的基本流程和工作需要及时补充相关数据。数据填报结束后,原则上不能再进行修改,如确有特殊原因,导致个别数据异常,可在专家进校前加以补充说明。教育部教育教学评估中心和省教育厅依托教学基本状态数据库,对参评学校教育教学基本状态数据进行分析,形成《教育教学基本状态数据分析报告》。

16

参评高校是否需要针对审核评估

单独填报基本状态数据?

参评高校无需针对审核评估单独填报基本状态数据,评估所需教学状态数据分析报告来源于高等教育质量国家监测平台年度采集数据自动提取形成。

17

参评高校准备支撑材料

需要注意哪些问题?

支撑材料指用于支撑或证明自评报告所述内容的相关材料,是对参评高校本科教育教学工作审核评估项目和要素起到支撑作用的证据性材料,包括管理文件、教学资料、学生学习档案、各类记录性材料、合作协议或其它佐证材料等。支撑材料以学校教学档案为基础,与教学档案有交叉的部分无需单独整理,可依据所支撑的项目和要素提供材料索引,以方便专家查找、审阅。

根据审核评估过程的具体需要,学校还应为专家线上与入校评估提供部分引导性材料,主要包括学校职能部门、教学机构、实习实训基地和就业单位等材料,学校教学活动安排和人员目录,如校历、当周课表、教师名单、学生名单、人才培养方案等。

18

参评高校如何准备教学档案材料?

教学档案是学校在教学管理、教学实践活动中形成的基本材料,是学校日常教育教学工作的“证据”,包括课程、试卷、毕业设计(论文)、实习实践等过程性与终结性材料。教学档案按学校日常管理规定存放,无需做特定的整理,应保证原始性和真实性,在审核评估期间按要求上传,切忌突击整理和弄虚作假。

19

线上评估硬件支持条件中

有什么必须要准备的吗?

参评高校是否需要所有课程

(教室)实现线上课条件?

如参评高校不具备线上调阅材料

条件,应如何处理?

线上评估阶段参评高校无需对硬件条件做特别准备,线上评估是否听课、调阅学生试卷和论文,由专家组视学校现有信息化条件和工作需要,与参评高校协商确定,不搞“一刀切”,也不提出强制性要求。如参评高校具备或部分具备线上听课、调阅材料条件,只需提供有条件的课程、试卷、毕业论文(设计)等材料清单,专家组根据清单进行勾选、开展线上听课、调阅材料活动。若参评高校不具备线上听课、调阅条件,可向专家组进行说明,专家组不强制要求参评高校提交,待专家入校再现场听课、调阅材料。

20

评估专家在线上评估阶段查阅案头

材料、阅教学档案材料等都通

教育部评估“普通高等学校本科

教育教学评估系统”吗?

参评高校是否需要自行建设审核

评估专家线上评估系统?

审核评估专家调阅的教学档案材

料的围一般是几年?

参评高校上传评估材料和专家线上评估阶段查阅案头材料、调阅教学档案材料等任务,都通过教育部评估中心“普通高等学校本科教育教学评估系统”完成,参评高校无需自行建设审核评估专家线上评估系统。审核评估专家调阅的教学档案材料的范围一般是3年。

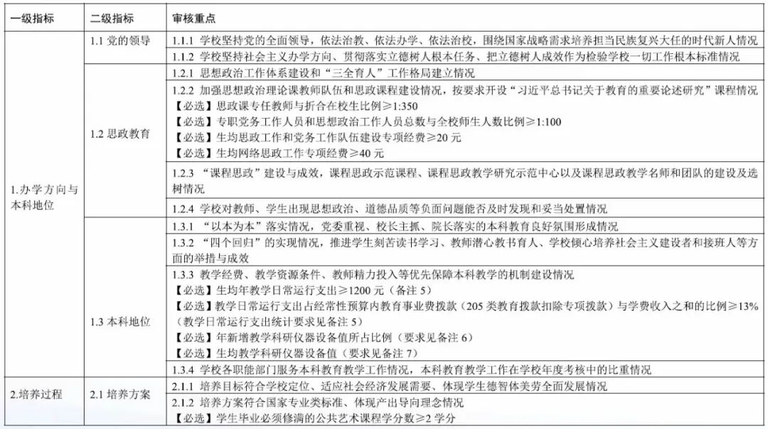
附表:

新一轮本科教育教学审核评估指标体系

(第二类)

图片

图片
图片
图片
图片


信源/教务处

编辑/杨湘茹

责编/陈瑶瑶

复核/钱珍珠

王丽君

审发/冯锦山


关闭窗口
 
 

Copyright  2024 广东医科大学第一临床医学院. Cn All Rights Reserved
地址:广东省湛江市霞山区文明东路2号  邮政编码:523808   联系电话: 0759-2388402